所在位置: 首页 > 政策法规

安庆市公管局 安庆市财政局关于印发《安庆市公共资源交易代理机构及其从业人员信用评价管理暂行办法》的通知

信息来源:

发布时间:2025-10-10

阅读次数:

附件
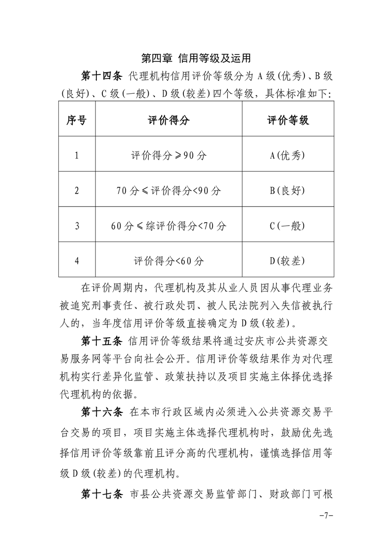
安庆市公共资源交易代理机构及其从业人员信用评价标准.docx